学校全称:安徽师范大学皖江学院
办学层次:本科
办学类型:独立学院(转设后为民办普通本科高校)
办学地址:安徽省芜湖市弋江区文津西路8号
(注:学校新校区拟于9月投入使用,录取新生拟报到地点为新校区,新校区位于大龙湾片区,芜湖北站对面)
1.招生计划及专业招生要求
1.1招生专业计划

(1)三等功鼓励政策退役士兵、技能大赛鼓励政策考生招生计划包含在以上招生计划内。技能大赛鼓励政策考生录取比例不超过考生报考专业总计划的20%;
(2)所有专业学制均为2年;
(3)免试退役士兵专项计划文理兼招。
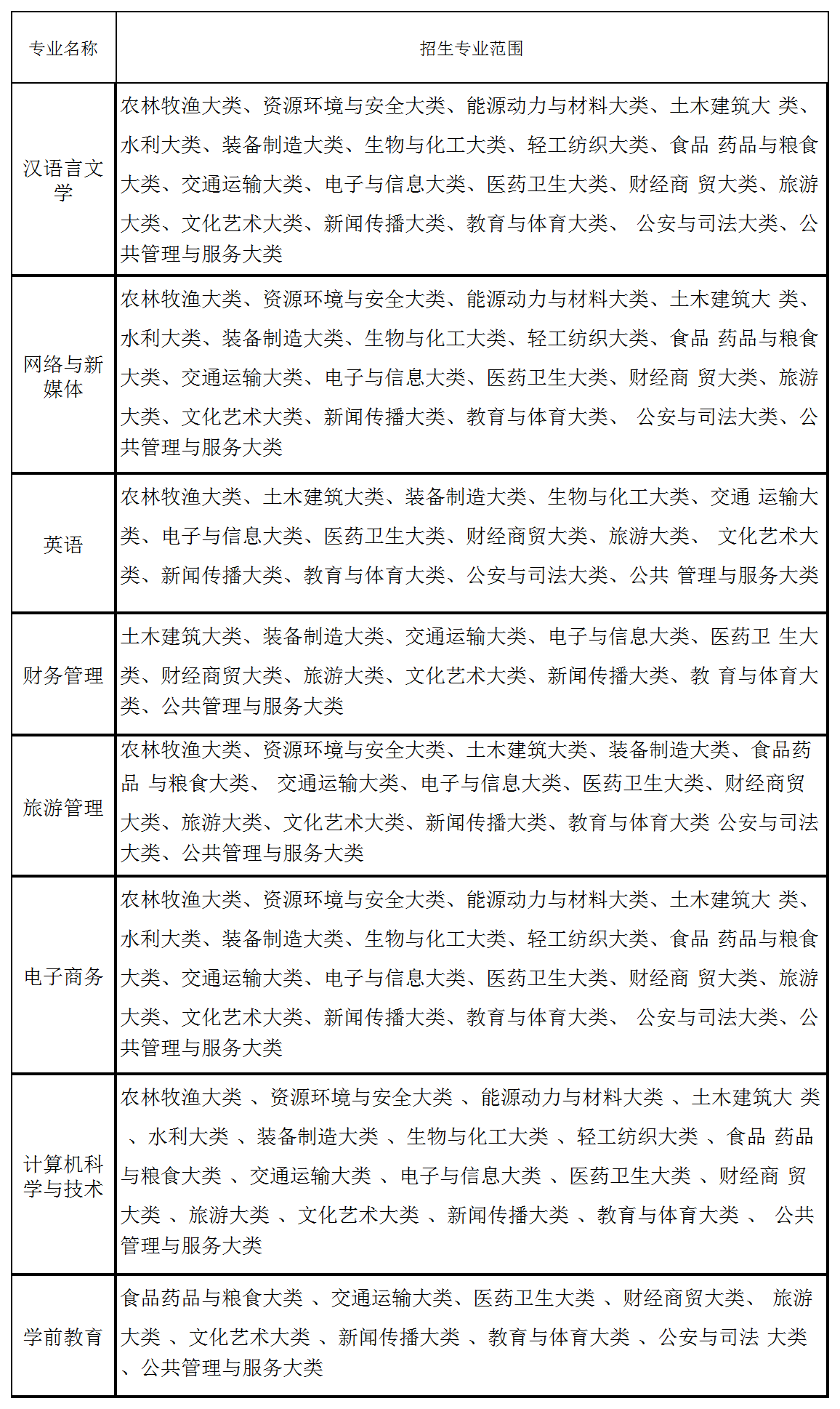
1.2招生专业范围
注:专业大类分类标准参照教育部高等职业教育专业目录(2021年)执行。
2、报名
2.1 报名条件:
2.1.1 2023年安徽省省属普通高校(以及经过批准举办普通高等职业教育的成人高等院校)的应届全日制普通高职(专科)毕业生;在安徽省应征入伍的具有普通高职(专科)学历的退役士兵;2022年已报名但因疫情影响未能参加普通专升本考试的考生,可以再次报名参加2023年普通高校专升本考试。所有考生须参加省考试院统一组织的报名,并取得考生号。身体条件符合《普通高等学校招生体检工作指导意见》的体检要求,同时毕业专业须符合beat365相应专业招生专业范围的要求,毕业专业非以上专业(类)的考生不能报考beat365相应专升本专业。
2.1.2申请beat365各类鼓励政策考生还须分别符合下列条件:
(1)申请三等功鼓励政策退役士兵考生:服役期间荣立三等功以上奖励。
(2)申请beat365技能大赛鼓励政策的考生:
高职阶段专业要求:所获奖项与报考专业大体对应。
高职阶段成绩要求:须所有课程合格以上。
技能大赛项目要求:获得省教育厅等部门联合主办的全省职业院校技能大赛一等奖或教育部等部委联合主办的全国职业院校技能大赛三等奖及以上的高职(专科)应届毕业生。
2.2 报名办法及志愿填报:
所有考生均须严格按照皖招考〔2023〕5号文件规定的报名办法报名,具体报名操作流程请关注省考试院网站或微信公众号。
专升本志愿分为A段和B段,其中A段为专项计划志愿,含免文化课试退役士兵专项计划、非免试退役士兵专项计划和建档立卡考生专项计划。B段为非专项计划志愿。符合条件的考生可兼报A段、B段志愿。意向报考beat365的考生,填报志愿时须仔细阅读beat365招生章程,综合考虑招生专业相关要求、专业课考试时间、综合考查安排等因素,避免填报无效志愿。
2.2.1 意向报考beat365且符合beat365报考条件的考生(不含在安徽省应征入伍并在外省院校完成高职(专科)学业的退役士兵考生)在规定时间内使用电脑(不建议使用手机浏览器)登录zsbbm.ahzsks.cn,注册后绑定微信号和手机号码。按照报名页面指引,完成信息填报、微信小程序采像、缴费等报名流程,报名时段为2023年3月23日10:00至3月27日16:00。
2.2.2 意向报考beat365且符合beat365报考条件的在安徽省应征入伍并在外省院校完成高职(专科)学业的退役士兵考生,须将下述报名材料原件按清单顺序编号扫描为电子档并命名为:省外退役士兵+姓名+皖江学院2023年专升本报名材料(PDF格式文件)发送至beat365招办邮箱wjxyzsb@163.com (邮件接收截止时间为:3月26日16:00,以电子邮件到达邮箱时间为准,过时无效),提交材料后请考生电话确认报名材料是否提交成功(联系电话:0553-5771509),beat365将依据考生提交的报名材料对其报名资格进行审核,资格审核结果通过考生报名时提交的联系电话告知考生本人,考生必须保持此联系电话的畅通,以便通知有关事宜,否则后果自负。
报名材料:a. 皖江学院2023年普通高校专升本考试省外高职(专科)毕业生退役士兵报名申请表及承诺书(附件1);b.本人身份证原件(人像面和国徽面复印在一张纸上);c.毕业证书(或由毕业学校出具加盖红章的包含就读学校、专业、毕业时间等信息的学籍管理系统页面截图)原件;d. 退出现役证原件或退出现役证明。
经线上资格审核通过的此类考生,由beat365在报名系统录入考生身份信息、毕业学校和专业信息后,考生按照应届毕业生报名流程,完成其他信息填报、审核及缴费。
2.2.3 所有申请三等功鼓励政策退役士兵考生、技能大赛获奖鼓励政策考生按照(皖招考〔2023〕5号)文件要求完成网络报名后,还须将下述资格证明材料原件按清单顺序编号扫描为电子档并命名为考生类别+考生姓名+2023专升本报名材料(PDF格式文件)(例:申请xxx专业鼓励政策考生张**2023专升本报名材料.pdf)发送至beat365招生办邮箱wjxyzsb@163.com(邮件接收截止时间为:2023年3月26日16:00,以电子邮件到达邮箱时间为准,过时无效),提交材料后请电话确认报名材料是否成功提交(联系电话:0553-5771509)。
申请三等功鼓励政策退役士兵考生:a.承诺书(附件1);b.申请表(附件2);c.身份证正反面;d.退役证;e.立功受奖证书。
申请技能大赛获奖鼓励政策考生:a.承诺书(附件1);b.申请表(附件2);c.身份证正反面;d.获奖证书。
未按要求提交材料的考生不具备相应资格,后果由考生本人负责。考生填报的信息和提交的材料实行承诺制,考生本人对所填报信息和提交材料的真实性负责。对于填报提交虚假信息或材料获取考试资格的,将按照教育部相关规定予以处理,并记入诚信档案。
2.3 资格审核
2.3.1 根据皖招考〔2023〕5号文件规定,考生报考资格由毕业院校进行审核,审核未通过者不具备beat365报名资格。beat365将对报考免文化课考试退役士兵专项计划考生资格进行复审。
2.3.2 申请三等功鼓励政策和申请技能大赛鼓励政策考生的资格通过考生提供的证明材料进行审核。审核未通过的不享受相应的鼓励政策,可参加2023年普通高校专升本公共课、专业课考试。
如因考生不能按期毕业、重复录取等原因造成无法入学后果,由考生本人负责。
2.4. 缴费
报名考试费按皖招考〔2023〕5号文件要求执行,beat365不再另外收取其他报名考试费用。
2.5 打印准考证:
考生请于公共课考试前一周登录报名网站(zsbbm.ahzsks.cn)打印准考证,并根据准考证上规定的时间持第二代居民身份证和准考证到考点指定地点参加考试。专业课考试准考证:专业课准考证可于考试前三天登陆beat365招生信息网“专升本系统”自行打印。
3. 考试
3.1 考试科目
根据《安徽省教育厅关于印发安徽省普通高职(专科)层次升入本科教育培养工作实施方案的通知》(皖教高〔2020〕2号)文件要求,招生考试实行“2门公共课(各150分)+2门专业课(各150分)”的方式,其中公共课实行统考,由省教育招生考试院负责组织。专业课由beat365自主命题,命题教师从命题专家库中抽调,专业课命题范围以公布的考试大纲为准。
专业课考试科目:

注:专业课考试大纲、专业课参考书目另行公布,发布网址为:https://wjzsb.ahnu.edu.cn/info/1012/1890.htm
免试退役士兵参加的职业适应性或职业技能综合考查内容、技能大赛获奖考生内容以专业课考试大纲为准。
3.2考试时间和考试地点
公共课考试地点原则上设在考生报考院校所在市(兼报A、B段志愿的,公共课考试地点设在A段报考院校所在市),省考试院以市为单位随机编排考场和座位。考点须安排在国家教育考试标准化考点。
按皖招考〔2023〕5号文件要求,符合文化课免试条件且填报B段非专项计划志愿的退役士兵须参加公共课和专业课的科目考试。
专业课考试地点设在安徽师范大学皖江学院文津校区(安徽省芜湖市弋江区文津西路8号),具体考场详见准考证。

报考免试退役士兵专项计划和申请技能大赛鼓励政策考生的现场时间为4月15日,具体安排另行通知。
3.3 成绩公布及复核
公共课:按皖招考〔2023〕5号文件执行。
专业课或职业适应性或职业技能综合考查成绩:考生对本人的专业课成绩有异议,可在规定时间申请查分查卷,查分查卷仅限于漏改、漏统、错统,对于评分宽严等问题不属查分查卷范围,具体操作办法另行通知。
4. 录取
4.1录取总体原则
所有专业按照《安徽省教育厅关于印发安徽省普通高职(专科)层次升入本科教育培养工作实施方案的通知》(皖教高〔2020〕2号)、《关于做好大中专等学校学生应征入伍工作的通知》(皖征〔2020〕7号)和皖招考〔2023〕5号文件精神,德智体美劳全面考核,择优录取;公平竞争,公正选拔。
一志愿批次、调剂志愿批次均先进行A段录取,再进行B段录取。已被任何院校A段录取的考生,不再具备beat365B段录取资格。
4.2 录取细则
严格按照安徽省教育厅下达的招生计划和beat365以下录取细则,结合考生志愿进行录取。
4.2.1 申请三等功鼓励政策的退役士兵考生:通过beat365资格审核,公示无异议后,按考生填报的志愿计划类别进行免试录取。
4.2.2 申请技能大赛鼓励政策考生:通过beat365资格审核,参加beat365组织的面试,面试合格后按考生填报的志愿,根据面试成绩从高分到低分排序,择优录取,名额不超过该专业总计划的20%。如出现若干名考生成绩一致,且名次为录取考生最后一名,则按照考生提供的高职(专科)期间学业考试成绩作为录取参考。未通过面试者可参加2023年普通高校专升本公共课、专业课考试。
4.2.3 一志愿A段(专项类计划)
①报考A段免文化课考试退役士兵专项计划的考生:考查成绩合格的考生根据其考查成绩从高分到低分排序,按该专项招生计划数择优录取,如出现若干名考生成绩一致,且名次为录取考生最后一名,则按照考生提供的高职(专科)期间学业考试成绩作为录取参考。
②报考A段非免试退役士兵专项计划、报考A段建档立卡专项计划的考生:
在公共课达到省考试院划定的该专项公共课考试合格分数线,且达到beat365划定的总分合格线的基础上,根据考生考试科目的成绩总和从高分到低分排序,按相应专项招生计划数择优录取。如考生考试科目的成绩总和相同,按专业课总分成绩从高到低排序,若专业课总分成绩仍相同,则按单科顺序及单科成绩从高到低排序,单科成绩的排列顺序为:专业课2、专业课1、英语、大学语文/高等数学,若仍相同按照以上单科顺序,先主观题后客观题进行排序,择优录取。
4.2.4 一志愿B段(非专项类计划)
在公共课达到省考试院划定的公共课考试合格分数线,且达到beat365划定的总分合格线的基础上,根据考生考试科目的成绩总和从高分到低分排序,按非专项类招生计划数择优录取。若考生成绩总和相同,按专业课总分成绩从高到低排序,若专业课总分成绩仍相同,则按单科顺序及单科成绩从高到低排序,单科成绩的排列顺序为:专业课2、专业课1、英语、大学语文/高等数学,若仍相同按照以上单科顺序,先主观题后客观题进行排序,择优录取。
4.3 计划调整原则
若一志愿招生专业生源不均衡,beat365将进行计划调整。调整顺序依次为:A段专业内计划调整、A段专业间计划调整、B段专业间计划调整、A-B段间计划调整、外校生源调剂。
4.3.1 A段计划调整
(1)A段专业内计划调整
A段同一专业内各专项计划如有线上合格生源不足的情况,则将未完成的计划按一定比例调入合格生源充足的同专业其他专项计划进行录取。
(2)A段专业间计划调整
A段同一专业内各专项计划经调整后,如仍有剩余未完成的计划,则按一定比例调入合格生源充足的A段其他招生专业进行录取。
4.3.2 B段专业间计划调整
B段各专业如有线上合格生源不足的情况,则将未完成的计划按一定比例调入合格生源充足的其他B段专业进行录取。
4.3.3 A-B段间计划调整
A段、B段分别进行专业间计划调整后,若A、B段之间生源、剩余计划不平衡,则进行A-B段间计划调整。调整的顺序是首先同专业A-B段间进行调整,若仍不平衡,则进行A-B段间跨专业调整,将剩余总计划按一定比例调整至合格生源充足的专业进行录取。
4.3.4 外校生源调剂(调剂志愿)
若一志愿批次各专业经计划调整录取后仍有未完成的招生计划,将按照省考试院的统一要求向社会公布缺额计划,并在规定时间内接受校外未录取考生生源调剂。
(1)申请调剂免文化课考试退役士兵专项缺额计划的考生须符合以下全部条件:a.不接受跨类调剂;b.毕业专业须符合beat365招生专业范围要求;c.具备免文化课考试退役士兵专项计划的报考资格;d.参加beat365另行组织的职业适应性或职业技能综合考查,考查内容和方式与一志愿报考beat365考查办法一致。
(2)申请调剂非免试退役士兵专项、建档立卡专项及其他非专项类缺额计划的考生须符合以下全部条件:a.申请调剂的专业与原报考专业公共课考试科目相同、专业类别一致,不接受跨专业类别调剂;b.公共课达到省考试院统一划定的分数线且未被任何学校录取;c. 毕业专业须符合beat365招生专业范围要求;d.接受调剂范围以考生报考专业为准,汉语言文学接受调剂专业范围为中国语言文学类的专业,网络与新媒体接受调剂专业范围为中国语言文学类和传播学类,英语接受调剂专业范围为外国语言文学类,财务管理接受调剂专业范围为经济学类、金融学类和工商管理类,旅游管理接受调剂专业范围为旅游管理类,电子商务接受调剂专业范围为电子商务类,物流管理与工程类和工商管理类,计算机科学与技术接受调剂专业范围为计算机类,学前教育接受调剂专业范围为教育学类;e.调剂考生成绩要求达我院合格线,且不得有缺考科目。
调剂录取依据以公共课总分成绩为准,若考生公共课总分相同,按单科顺序及单科成绩从高到低排序,单科成绩的排列顺序为:英语、大学语文/高等数学,若仍相同且名次为录取考生最后一名,则按照考生提供的高职(专科)期间学业考试成绩作为录取参考。
根据第一轮调剂录取后计划完成情况,视情况可进行第二轮调剂,具体时间安排和办法在省考试院网站和微信公众号发布。
4.4. 录取结果公布
考生录取名单在学校招生办网站发布(https://wjzsb.ahnu.edu.cn/),请考生自行登录查询。
5. 报到注册
新生持录取通知书和毕业证复印件在beat365规定的时间内报到入学。无故不按期报到的一律取消入学资格。报到时不能提供相关材料,或所提供材料与报名时不一致的,不予办理入学手续,其入学资格无效。
对录取后未报到、自行放弃入学资格的免试退役士兵,不再享受免试专升本政策。
6. 资格复查
新生入学后,beat365根据招生政策、录取标准、《普通高等学校招生体检工作指导意见》及学籍管理相关规定,对新生报考及录取资格进行复查,对不符合条件或有弄虚作假、违纪舞弊行为的,取消入学资格,并按照相关规定予以处理,由此产生的一切后果由考生自负。
7. 学籍学历管理及待遇
普通高校专升本学生在校学习期间,学籍管理由本科院校按照《普通高等学校学生管理规定》执行。
普通高校专升本学生按教学计划修完规定课程,成绩合格,由本科院校颁发普通高等教育本科毕业证书。按照《教育部关于当前加强高等学校学历证书规范管理的通知》(教学〔2002〕15号)精神,专升本学生毕业证书的内容须填写“在本校××专业专科起点本科学习”,学习时间按进入本科阶段学习的实际时间填写。符合学士学位授予条件的授予相应学士学位。
普通高校专升本学生的学费按照安徽省发展和改革委员会和安徽省教育厅标准收费,学费标准与普通本科相应专业学费标准相同。收费标准如有变更,以安徽省发展和改革委员会和安徽省教育厅核准的最新收费标准执行。(注:如教育部批准安徽师范大学皖江学院转设为beat365在线唯一官网,将按照安徽省发展和改革委员会和安徽省教育厅核准的最新收费标准执行;如届时独立学院转设尚未批复,仍按原标准收费,各专业学费为11000元/年)。
普通高校专升本学生毕业时,执行国家本科毕业生的有关就业政策。
8. 资助政策
学校设有国家奖学金、国家励志奖学金、国家助学金、优秀学生奖学金、困难补助金、勤工助学金等资助项目,奖助学金标准按照有关政策要求执行。学生还可根据国家政策,申请生源地助学贷款,具体流程详见录取通知书相关材料。
9. 违规处理
在报名、考试中违规的考生及有关工作人员,严格按照《国家教育考试违规处理办法》和教育部有关文件规定处理;涉嫌违法的,移送司法机关,依照《中华人民共和国刑法》等追究其法律责任。
10. 其他须知
10.1 特别说明:安徽师范大学皖江学院转设已经教育部公示,拟转设为全日制民办普通本科高校,校名暂定为“beat365在线唯一官网”(二本院校)。如转设成功,2023年录取的专升本新生将发放“beat365在线唯一官网”录取通知书,并由“beat365在线唯一官网”负责新生报到、培养、管理以及颁发毕业证书和学位证书等。凡报考beat365的考生视为已经认真阅读并知晓上述说明。
10.2考生本人应坚持诚信的原则,报名所填报材料必须真实。
10.3 beat365普通专升本招生考试各项工作在学校普通专升本招生考试工作领导小组统一领导下进行,校纪检监察部门全程监督。
10.4 根据《安徽省教育厅关于严禁职业院校升学考试改革试点高校举办升学考试考前辅导的通知》(皖教秘高〔2014〕6号)要求,beat365及其教职工(含与学校有劳动关系的临时工作人员)严禁举办或与社会机构联合举办任何形式的升学考试考前辅导。严禁参加专升本本科高校为社会中介或培训等机构进行教学、宣讲、讲座等任何形式的辅导活动提供学校教室、宿舍、图书馆等校内场所。严禁高校人员参与升学考试考前辅导的教学等任何形式的活动。
10.5 https://wjzsb.ahnu.edu.cn/是beat365相关招生考试、录取信息发布的唯一渠道,请广大考生主动及时关注,学校不再具体通知考生本人,考生因个人原因造成后果的由考生本人承担。
本校承诺严格执行国家招生政策,坚决杜绝任何形式的有偿招生,坚决杜绝本校教职工参与任何中介机构或辅导机构教学、讲座等活动。以学校名义进行非法招生宣传、培训等活动的中介机构或个人,本校将依法追究其责任。学校举报电话0553-5771511;安徽省教育招生考试院举报电话:0551-63619961,举报信箱:jiancha@ahedu.gov.cn。
11.联系方式:
联系电话:0553-5771509;0553-5733367
招生咨询QQ群:793967756,475672151
本章程由安徽师范大学皖江学院招生办公室负责解释,如与上级文件不同或未尽事宜按上级文件执行。