beat365在线唯一官网
学校首页
网站首页
部门简介
机构设置
规章制度
安全知识
资料下载
首页
>
每周工作安排
> 后勤与保卫管理处一周工作安排表(9.1-9.7)
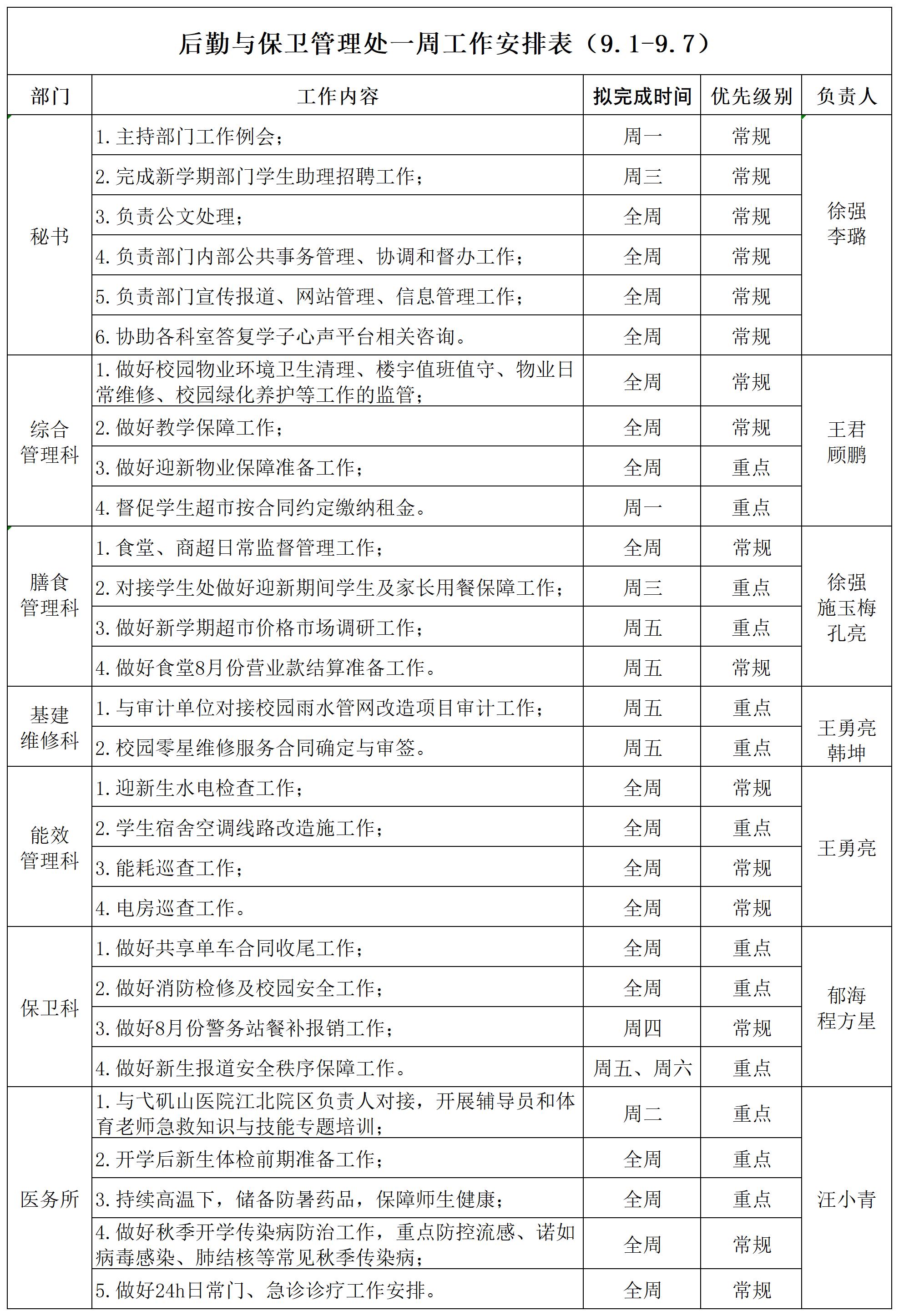
后勤与保卫管理处一周工作安排表(9.1-9.7)
时间:2025-09-02 08:41:58 编辑:李璐 预审:王君 终审:徐强 浏览次数:439
上一篇:后勤与保卫管理处一周工作安排表(9.8-9.14)
下一篇:后勤与保卫管理处开学预备第二周工作安排(8.25-8.31)